Gene Expression Profiling with NanoString Technology
Gene expression profiling using NanoString RNA analysis is an important step in the drug development process to determine if a therapeutic treatment is engaging with its intended target. When employed as an exploratory endpoint during Phase I clinical trials, it can help determine if the treatment is engaging its intended target and help to determine its impact on relevant pathways.
NanoString RNA analysis using NanoString nCounter® technology is preferred over other techniques due to the limited number of sample processing steps needed, reducing variation.
Why NanoString RNA Analysis Matters in Drug Development
When employed as an exploratory endpoint during Phase I clinical trials, it can help determine if the treatment is engaging its intended target and help to determine its impact on relevant pathways.
Our platforms, including Luminex® xMAP® and electrochemiluminescence, are validated for clinical use and designed to minimize variability, reduce patient burden, and accelerate decision making in several disease areas, including immuno-oncology, autoimmune, and cardiovascular.

Assay Validation
Validate pre-analytical sample handling, RNA extraction, and NanoString procedures. RNA integrity is assessed using TapeStation, generating RINe scores.

Clinical Biomarker Validation
By assessing changes in gene expression using NanoString RNA analysis across a panel of relevant genes, biomarkers identified in preclinical research can be validated in man. Once a small panel of biomarkers is selected, these can be investigated in clinical studies.
eGuide: Biomarker Solutions from Discovery to Clinical Trials
Learn how strategic biomarker integration can accelerate research and de-risk pipelines to bring life-saving therapies to patients faster. This guide helps you uncover smarter ways to de-risk studies and accelerate timelines, without compromising scientific rigor.
Read the Guide
Key Features of NanoString RNA Analysis
Low-Bias Sample Processing
Fewer processing steps reduce bias and variation, improving reproducibility.
Multi-Sample Compatibility
Works with FFPE, whole blood, plasma, serum, PBMCs, crude lysates, and cultured cells.
Customizable Panels
Add up to 30 genes or build custom panels from scratch.
RNA + Protein Dual Analysis
Some panels allow simultaneous RNA and protein analysis.
Visual Data Outputs
Heatmaps and volcano plots reveal expression trends and biomarker signatures.
Advantages of Using NanoString RNA Analysis
Faster Go/No-Go Decisions
Nanostring analysis enables early MOA confirmation and pathway impact assessment.
High Sensitivity for Low-Quality Samples
Effective even with degraded RNA from FFPE tissues.
Low Inter-Operator Variability
Consistent results across technicians are confirmed by clustering analysis.
Broad Therapeutic Area Coverage
Panels are available for immuno-oncology, autoimmunity, fibrosis, and more.
Technical Insights Into NanoString RNA Analysis
NanoString RNA analysis provides a robust and reproducible method for gene expression profiling across a wide range of sample types. The technology is particularly effective for low-quality RNA such as that derived from FFPE samples and enables simultaneous RNA and protein analysis. Data outputs such as heatmaps and volcano plots offer clear visualization of gene expression trends, supporting biomarker validation and pathway impact assessment.
Assay Validation
Before analyzing clinical samples using NanoString nCounter® technology, it is first necessary to validate the pre-analytical sample handling, RNA extraction, and NanoString procedures. Samples should be subjected to the same storage and shipping conditions that will be used in the clinical trial to validate pre-analytical sample handling.
The quality of the extracted RNA can be assessed by TapeStation to assign an RNA Integrity Number. Quality data can be extracted from both high- and low-quality RNA samples using NanoString nCounter technology for NanoString RNA analysis since the probes recognize a relatively short ~100 bp region of each gene, lending itself well to analysis of FFPE samples where high-quality RNA is difficult to obtain.
Gene Expression Analysis
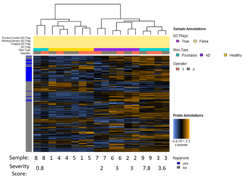
Once the pre-analytical sample handling and RNA extraction protocols have been validated, samples can then be analyzed by NanoString nCounter technology to assess gene expression. An overview of the data can be presented as a heatmap to identify trends in gene expression between groups and sample types.
Skin Punch Biopsy Profiling
In the example shown below, atopic dermatitis and psoriasis samples scored mild-to-moderate were used to mimic the inclusion criteria of the clinical trial. Clustering of the three different skin types indicates that each has a distinct gene expression profile. The exception to this is psoriasis sample 8, which clusters with healthy skin samples due to its low severity score.
Samples from the same donor were processed using NanoString RNA analysis in parallel by two operators clustered adjacently, indicating low inter-operator variability.
MVolcano Plot Analysis
To reveal gene expression signatures, data can be plotted as a volcano plot. Although the samples had low severity scores, NanoString RNA analysis resulted in gene expression profiles typical of AD and psoriasis, including upregulation of anti-microbial proteins, such as the S100A proteins, lipocalin 2, β-defensin (DEFB4A) and pro-inflammatory cytokines such as CXCL8, thus highlighting the sensitivity of the technique.
By assessing changes in gene expression using NanoString RNA analysis across a panel of relevant genes, biomarkers identified in preclinical research can be validated in man. Once a small panel of biomarkers is selected, these can be investigated in clinical studies. The NanoString RNA analysis approach can be used across a wide range of therapeutic areas where the relevant tissue can be accessed to allow gene expression analysis.
Frequently Asked Questions (FAQs) About nCounter Technology for NanoString RNA Analysis
-
What are the advantages of using NanoString nCounter® technology for gene expression profiling?
NanoString nCounter® technology requires very few processing steps, reducing the introduction of bias and variation as well as reducing the turnaround time. For some panels, it is also possible to simultaneously analyze both RNA and proteins in a single sample.
-
What sample types can be analyzed using nCounter® technology?
The nCounter® technology for Nanostring RNA analysis can be used to analyze multiple biological sample types, including cultured cells, whole blood, PBMCs, plasma, serum, tissues, and even crude cell lysates. It is also well suited to analysis of FFPE tissue sections, which often yield low-quality RNA.
-
What panels are available?
Off-the-shelf panels from NanoString are designed to broadly cover many diseases or therapeutic areas, including immuno-oncology, autoimmunity, fibrosis, CAR T cell biology, and many others. There are also panels available to detect a wide variety of the most common gene fusions and copy number variations (CNV) found in cancer and other genetic disorders. All panels can be customized with up to 30 additional genes. Alternatively, a custom panel can be built from the ground up.




